Pai8233X是基于荣湃iDivider技术开发的双通道隔离栅极驱动器,具有4A的峰值源电流和8A的峰值灌电流,最高开关频率可达5MHz,适用于MOSFET、IGBT和SiC MOSFET的栅极驱动。每个驱动器都可以作为两个低端驱动器、两个高端驱动器或一个可编程死区时间(DT)的半桥驱动器使用。输入VCCI支持3V至5.5V的范围,使该驱动器适合与模拟和数字控制器接口。输出侧欠压保护支持6V、9V、12V三种电平,每个器件都支持高达25V的VDD电源电压。具有供电范围广、传输延时低、CMTI能力强等特点。
01使用注意事项
为应对高频、大功率等复杂工况下隔离栅极驱动器的误动作与损坏风险,保证系统安全可靠工作,须在系统电路设计及PCB布局时,留意以下芯片使用相关的注意事项。

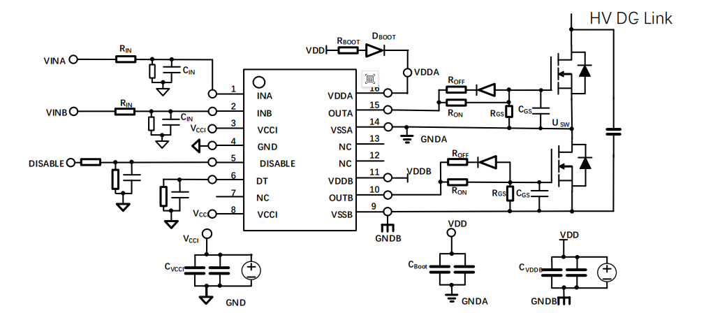
图1 Pai8233X典型应用原理图
1.1 输入端口滤波器
为抑制PCB长走线或布局不当引入的输入噪声,建议在INA/INB端口配置RC滤波器(RIN: 0~100Ω,CIN: 10~100pF)。具体参数需在信号抗扰度与传播延时之间取得平衡。
1.2 供电去耦电容/自举电容
荣湃Pai8233X系列隔离驱动器的逻辑侧(VCCI)供电范围为3-5.5V,高压侧(VDDA/VDDB)最大工作电压25V。为提高工作鲁棒性并抑制电源噪声,建议在逻辑侧VCCI引脚至GND引脚采用100nF和1uF(16V/X7R)的低ESR和低ESL的标贴型多层陶瓷电容器(MLCC)并联组合。同理,在高压侧推荐VDDX引脚至VSSX引脚采用100nF和10uF(50V/X7R)的MLCC并联组合。需要注意的是,所有去耦电容应紧邻VCCI/VDDX引脚和GND/VSSX引脚放置。
1.3 栅极驱动电阻
合理选型栅极驱动电阻可抑制由PCB寄生参数、高电压/电流开关dv/dt、di/dt及体二极管反向恢复引起的振铃,改善EMI表现,并优化开关损耗与驱动速度。电阻值过小可能导致电压过冲与开关过快;电阻值过大则易引起开关速度降低和开关损耗过大,不利于驱动性能。栅极驱动电阻对功率器件的性能与鲁棒性具有重要影响,为了平衡系统效率和电磁干扰性能,设计中应综合考虑系统需求进行选型,其驱动电流峰值可参考下式计算:

其中,ROH/ROL为驱动芯片导通/关断输出内阻,RON/ROFF为外部栅极导通/关断电阻,RGFET_int为功率管内部栅极电阻(可查对应功率管数据表)。
1.4 栅极-源极并联电阻/电容
MOS管的栅漏寄生电容(米勒电容)会在开关过程中导致栅极电压波动。当漏极电压快速变化时,米勒电容会将漏极电压的变化耦合到栅极,可能使栅极电压超过阈值,导致MOS管在关断状态下误导通。在栅极和源极之间并联电阻、电容,可以增加米勒电容电流释放路径,增大栅源电容的容值,分担米勒电容耦合的电压,从而降低栅极电压的波动幅度,减少误导通的风险。此外,并联CGS可以减小谐振频率,减小在开关过程中栅极的振铃幅度,使栅极电压波形更平滑、更稳定。RGS通常在5kΩ~20kΩ之间,CGS通常在100pF~10nF之间,具体可根据实际应用场景进行选择。
02常见问题汇总
1、死区时间Dead Time如何设置?
答:Pai8233X 允许用户通过以下方式设置死区时间(DT):
DT引脚连接到VCCI:没有死区时间,A、B两路输出信号可以同时为高。
DT引脚悬空或通过编程电阻连接到GND:如果DT引脚保持开路,则死区时间(tDT)设置为<15ns。如果DT引脚通过电阻与GND相连,死区时间tDT可以电阻RDT来设置。死区时间可以用公式tDT ≈ 10×RDT来计算。电阻RDT的单位kΩ,死区时间tDT的单位ns。
当DT功能激活时,如果两个输入同时为高,则两个输出将立即变为低,此功能可以防止直通,并且不会影响正常工作时的死区时间。各种输入输出情况下死区逻辑关系如下图。

图2. 输入、输出、死区逻辑关系
2、DT引脚在芯片上电后还能更改配置模式吗?
答:DT引脚只有在上电的时刻会去识别配置模式,一旦确定后就无法更改,除非重新下电。但是如果配置模式为接RDT到GND的模式,上电时可以通过更改电阻来修改DT时间,但无法在上电状态下更改成其他的配置模式。
3、通过电阻RDT配置的硬件死区时间与上位机软件设置的死区时间如何选择?
答:通过电阻RDT配置的硬件死区时间与上位机软件设置的死区时间应按照最大值进行选择。即当硬件死区时间大于上位机软件设置的死区时间时,则隔离驱动器将按照硬件死区时间进行工作。当上位机软件设置的死区时间大于硬件死区时间时,则隔离驱动器将按照上位机软件设置的死区时间进行工作。
4、为了提高驱动器的驱动能力,能否将Pai8233X的两个驱动通道并联使用?
答:不建议将双通道隔离驱动器的两个通道并联使用。因为并联使用对器件同步性能要求很高,Pai8233X的两个驱动通道之间有传播延时差异(一般<5ns),且Pai8233X的默认输出状态为低电平。如果通道间出现传播延时差异,可能会导致驱动器上通道与下通道短路,最终无法实现驱动功能。荣湃目前已推出驱动能力更强的双通道隔离驱动器Pai8236X系列,峰值源电流和灌电流均达10A。如果需要更强驱动能力的芯片,可以选择此系列产品。
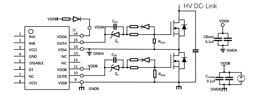
5、双通道隔离驱动器如何实现负压偏置电路?
由PCB布局非理想或MOS封装引线引入的寄生电感,可能导致功率管在开关过程中出现栅极电压振铃。若振铃超过阈值电压,将引发误导通甚至器件击穿的风险。为将振铃电压抑制在安全范围内,施加负栅极偏置是一种常用且有效的解决方案,以下是几种典型实现电路。
图3显示了一个示例,在二次侧隔离电源上使用齐纳二极管构造一个负电源电压,为驱动器输出提供负压,让开关管实现负压关断。用户可以根据实际需求,选择不同钳位电压的齐纳二极管ZX,实现相应的关断负压值。此电路需要2路独立的隔离电源用于实现半桥配置,并且RZ上存在稳态功耗。

图3. 利用2路独立电源输出级上的齐纳二极管生成负偏置
图4显示了一个使用两组独立/四路电源的解决方案。每组电源VDDX有2路输出(VX+和VX-)。电源VX+决定驱动输出电压,VX-决定负电压关断。此方案比第一个例子所需的电源数量多,但在设置正负电源电压时更具有灵活性。

图4. 利用两组/四路电源生成负偏置
图5所示的方案采用单电源与齐纳二极管生成负偏置,结构简单、成本最低,并兼容自举高侧驱动。但需注意其存在以下局限:(1)负栅极驱动偏置同时受齐纳二极管和占空比共同影响。负偏置的能量来自于驱动信号高电平器件对耦合电容的充电,这意味着占空比决定了每个周期内对耦合电容的充电时间。因此,在此方案中,使用变频谐振转换器等具有固定占空比(约50%)的转换比较有利。(2)高侧VDDA-VSSA必须维持足够的电压来保持在建议的电源电压范围内,这意味着必须保证低侧有足够的导通时间来刷新自举电容器。因此高侧驱动无法实现100%占空比。

图5. 利用单电源和栅极驱动路径上的齐纳二极管生成负偏置
总 结
为方便客户设计负压关断电路,荣湃现已推出集成负压偏置功能的隔离驱动产品Pai8236XNX。该芯片内部集成负偏压功能,无需外部增加额外电路元器件。
Online messageinquiry
| model | brand | Quote |
|---|---|---|
| RB751G-40T2R | ROHM Semiconductor | |
| BD71847AMWV-E2 | ROHM Semiconductor | |
| MC33074DR2G | onsemi | |
| TL431ACLPR | Texas Instruments | |
| CDZVT2R20B | ROHM Semiconductor |
| model | brand | To snap up |
|---|---|---|
| ESR03EZPJ151 | ROHM Semiconductor | |
| BU33JA2MNVX-CTL | ROHM Semiconductor | |
| TPS63050YFFR | Texas Instruments | |
| BP3621 | ROHM Semiconductor | |
| STM32F429IGT6 | STMicroelectronics | |
| IPZ40N04S5L4R8ATMA1 | Infineon Technologies |
Qr code of ameya360 official account
Identify TWO-DIMENSIONAL code, you can pay attention to
Please enter the verification code in the image below: